The inferior cure rate of T-cell acute lymphoblastic leukemia (T-ALL) is associated with inherent drug resistance. The activating NOTCH1 gene mutations have been reported to cause chemoresistance at the stem cell level1. Direct NOTCH1 inhibition has failed in clinical trials due to a narrow therapeutic window but targeting key oncogenic and metabolic pathways downstream of mutated NOTCH1 may offer novel approaches. We previously reported that rapid transformation of thymocytes at the DN3 differentiation stage into preleukemic stem cells (pre-LSC) requires elevated Notch1 in addition to the presence of Scl/Lmo11. Notably, we showed that cellular metabolism of NOTCH1-mutated T-ALLs depends on Oxidative Phosphorylation (OxPhos) and that OxPhos inhibition using the complex I inhibitor IACS-010759 (OxPhos-i) is efficacious in NOTCH1-mutated T-ALL patient derived xenografts (PDXs)2.
Here, we investigated the link between NOTCH1-mutated chemoresistance and OxPhos in pre-leukemic and leukemic cells, utilizing comprehensive molecular and functional assays.
We hypothesized that chemotherapy aided by OxPhos-i overcomes chemoresistance, depletes LSCs and combats T-ALL.
First, we analyzed the role of OxPhos in downstream Notch1 targets at the pre- and leukemic stage considering four stages of thymocyte differentiation (D1-D4), in a mouse model of human T-ALL1. Gene set enrichment analysis (GSEA) implicated increased expression of Notch1 target genes starting at DN1, and OxPhos target genes were the highest-ranked gene set at DN3.
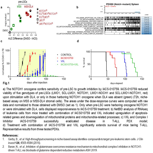
Next, activation of Notch1 by its ligand DL4 and inhibition of OxPhos reduced viability of pre-LSCs, indicating that ligand-dependent activation of Notch1 signaling upregulates the OxPhos pathway and sensitizes pre-LSCs to OxPhos-i. To clarify the role of Notch1 signaling, we examined the effect of IACS-010759 on pre-leukemic thymocytes harboring LMO1, SCL-LMO1, NOTCH1, LMO1-NOTCH1 and SCL-LMO1-NOTCH1 with and without DL4 stimulation. We found that in the absence of DL4, only thymocytes harboring the Notch1 oncogene responded to OxPhos-i, whereas all DL4-stimulated thymocytes responded regardless of Notch1 status (Fig. 1a). In addition, at the leukemic stage, we found elevation of the OxPhos pathway driven by oncogenic Notch1 when we compared transcriptomes of SCL-LMO1 induced T-ALL in the presence or absence of the NOTCH1 oncogene.
In line with the murine T-ALL NOTCH1 model, we performed transcriptome analysis of two independent T-ALL patient cohorts prior to chemotherapy, COG TARGET ALL (n=263) and AALL1231 (n=75), comparing transcriptomes of NOTCH1-mutated vs NOTCH1-wt T-ALLs. We found co-segregation of NOTCH1 mutations with significant upregulation of OxPhos and TCA cycle genes and downregulation of apoptosis signaling. Aiming to reverse the NOTCH1-controlled anti-apoptotic program and chemoresistance, we next tested the combination of Vincristine, Dexamethasone and L-Asparaginase (VXL) with IACS-010759. When compared to vehicle, OxPhos-i or VXL alone, only the VXL-OxPhos-i treatment caused an energetic crisis indicated by decreased OCR and ECAR (Seahorse), which translated to a profound reduction of viability (CTG, flow cytometry) in T-ALL cell lines (n=9) and primary T-ALL samples (n=5). Additionally, the IACS-VXL combination in vivo resulted in pan-metabolic blockade, which caused metabolic shut-down and triggered early induction of apoptosis in leukemic cells in peripheral blood, spleen and bone marrow (Fig. 1b). Single cell Proteomic analysis (CyTOF) of spleen showed reduced expression of cell proliferation marker -ki67, c-myc, ERK and p38 proteins, and reduction in number of leukemic cells. Finally, this combination therapy resulted in reduced leukemia burden and extension of overall survival across all three aggressive NOTCH1-mutated T-ALL PDX models (p<0.0001) (Fig.1 c, d). In summary, we demonstrated that targeting OxPhos with IACS-010759 in combination with chemotherapy facilitates eradication of chemoresistant NOTCH1-driven T-ALL through direct targeting of the key metabolic regulators of OxPhos conferred by mutant NOTCH1 in T-ALL. Clinical trials rewiring metabolism by incorporation of OxPhos-i to standard-of-care therapy in patients with NOTCH1-mutated T-ALL are warranted to improve patients' outcomes.
Jabbour:Pfizer: Other: Advisory role, Research Funding; Genentech: Other: Advisory role, Research Funding; BMS: Other: Advisory role, Research Funding; Takeda: Other: Advisory role, Research Funding; Amgen: Other: Advisory role, Research Funding; Adaptive Biotechnologies: Other: Advisory role, Research Funding; AbbVie: Other: Advisory role, Research Funding. Teachey:Sobi: Consultancy; Amgen: Consultancy; Janssen: Consultancy; La Roche: Consultancy. Rezvani:Takeda: Other: Licensing agreement; GemoAb: Membership on an entity's Board of Directors or advisory committees; Adicet Bio: Membership on an entity's Board of Directors or advisory committees; Virogen: Membership on an entity's Board of Directors or advisory committees; Pharmacyclics: Other: Educational grant; Affimed: Other: Educational grant; Formula Pharma: Membership on an entity's Board of Directors or advisory committees. Andreeff:Daiichi-Sankyo; Jazz Pharmaceuticals; Celgene; Amgen; AstraZeneca; 6 Dimensions Capital: Consultancy; Daiichi-Sankyo; Breast Cancer Research Foundation; CPRIT; NIH/NCI; Amgen; AstraZeneca: Research Funding; Centre for Drug Research & Development; Cancer UK; NCI-CTEP; German Research Council; Leukemia Lymphoma Foundation (LLS); NCI-RDCRN (Rare Disease Clin Network); CLL Founcdation; BioLineRx; SentiBio; Aptose Biosciences, Inc: Membership on an entity's Board of Directors or advisory committees; Amgen: Research Funding. Lorenzi:Precision Pathways: Consultancy. Konopleva:Calithera: Research Funding; Kisoji: Consultancy; AbbVie: Consultancy, Research Funding; Sanofi: Research Funding; Genentech: Consultancy, Research Funding; F. Hoffmann La-Roche: Consultancy, Research Funding; Cellectis: Research Funding; Rafael Pharmaceutical: Research Funding; Eli Lilly: Research Funding; Reata Pharmaceutical Inc.;: Patents & Royalties: patents and royalties with patent US 7,795,305 B2 on CDDO-compounds and combination therapies, licensed to Reata Pharmaceutical; Agios: Research Funding; AstraZeneca: Research Funding; Ablynx: Research Funding; Forty-Seven: Consultancy, Research Funding; Amgen: Consultancy; Stemline Therapeutics: Consultancy, Research Funding; Ascentage: Research Funding.
Author notes
Asterisk with author names denotes non-ASH members.
